beat365英国官网

  • 统一平台
  • 学生
  • 首页
  • beat365英国官网
    • 学院简介
    • 学院领导
    • 位置和联系方式
  • 机构设置
    • 党政管理机构
    • 教学机构
    • 群团、教辅机构
  • 党建工作
  • 教学科研
  • 招生就业
    • 招生工作
    • 就业工作
  • 校园文化
    • 职业教育活动周
  • 对外交流
  • 信息公开
  • 招标信息
手机端导航
  • 预决算公开
  • 数字图书馆
  • 在线学习平台
  • ASC智能校园
现在的位置:首页/门户网站/新闻中心/通知公告
新闻中心
对外交流
学院新闻
教学动态
通知公告
信息公开
2021年云南省职业院校技能大赛
预决算公开
热点信息
  • 数字图书馆
  • 学院简介
  • beat365英国官网党政管理
  • 2021年单独招生考试实施办
  • 自评报告

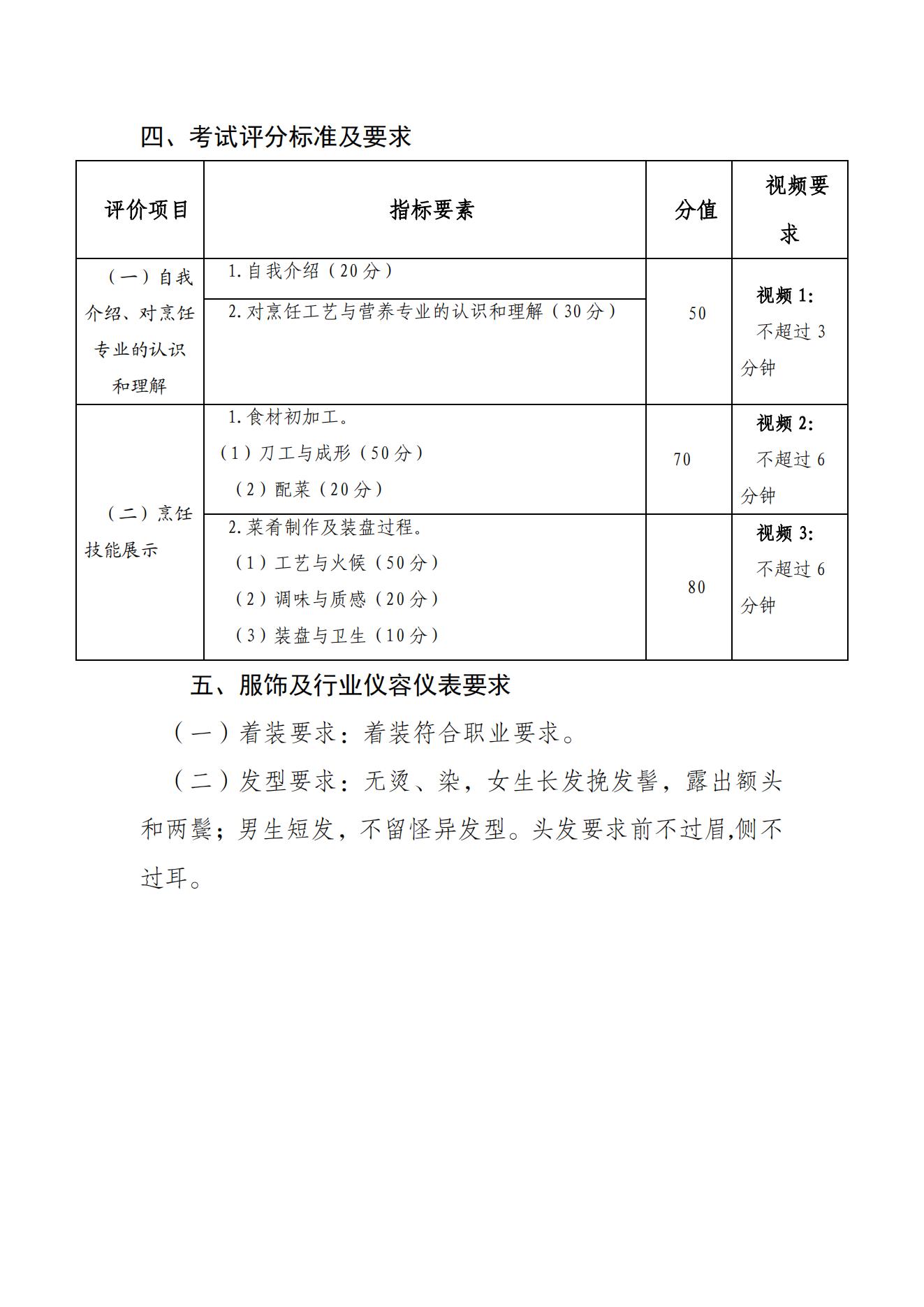
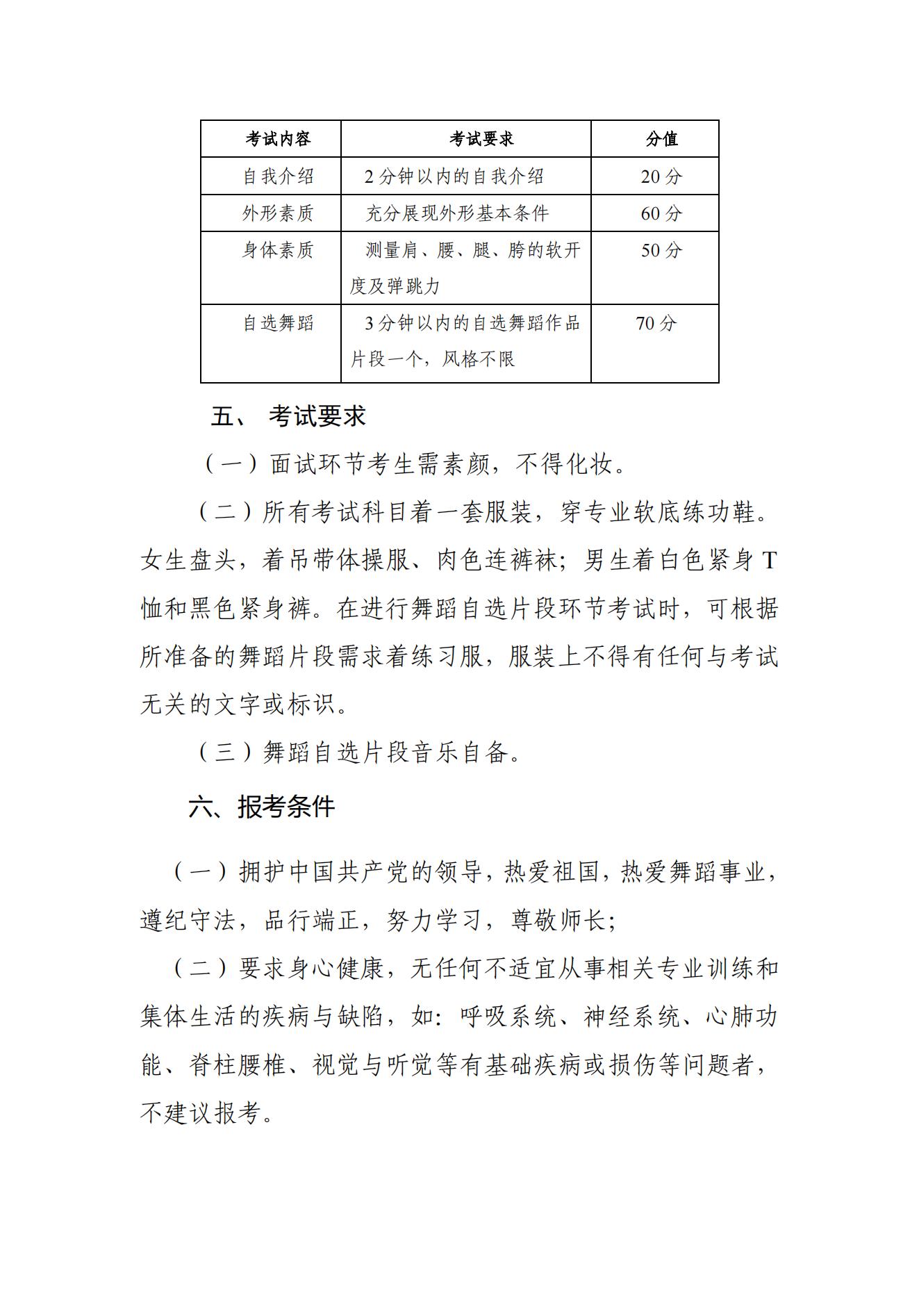
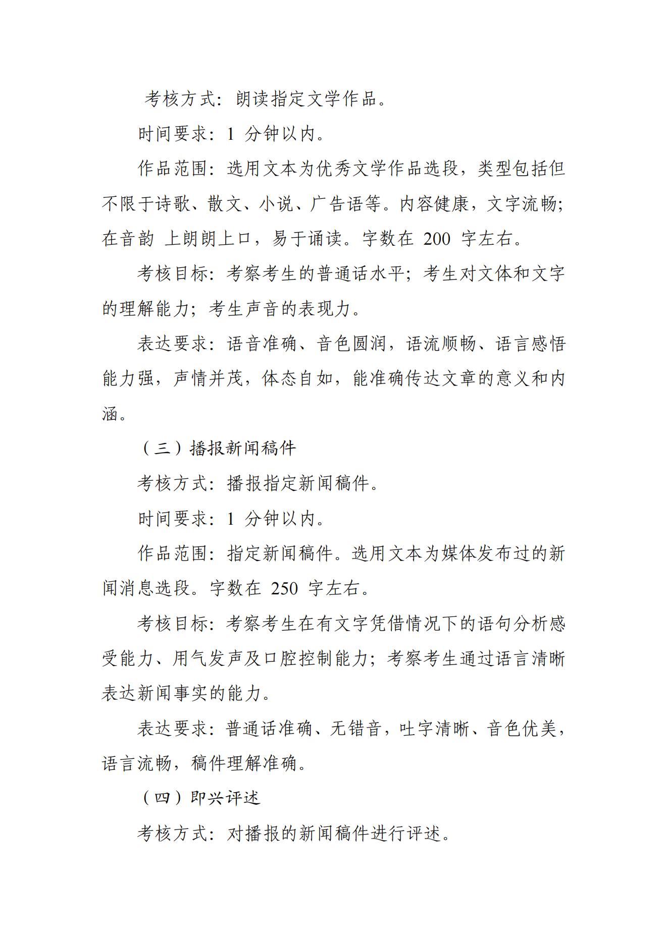
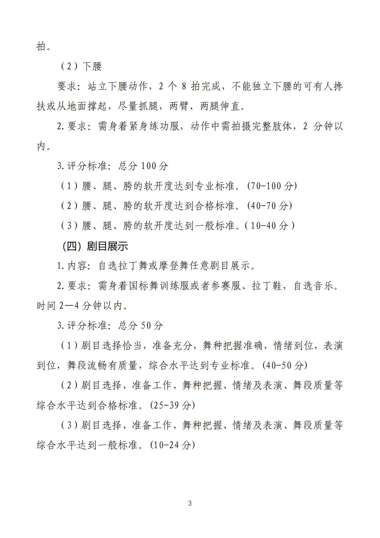
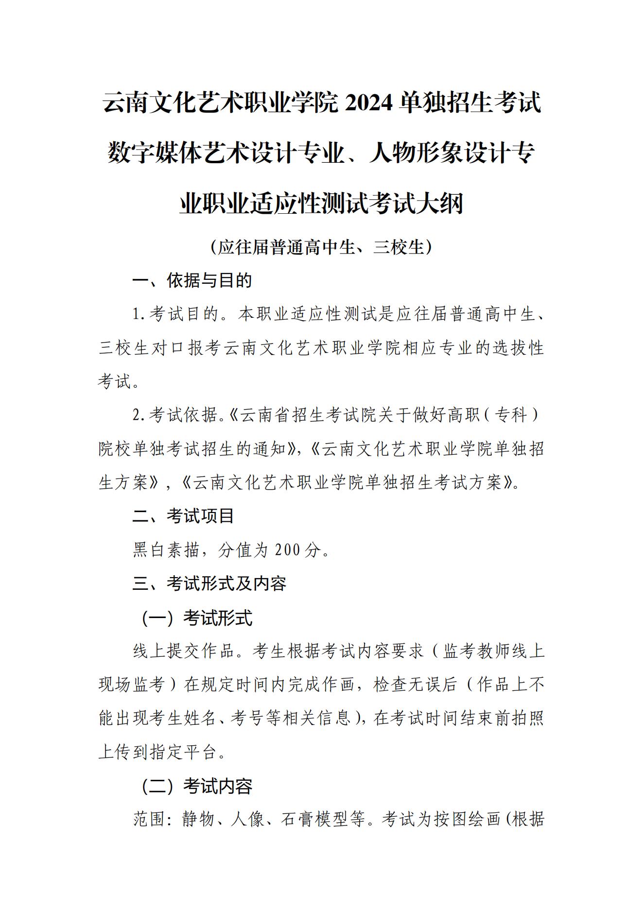
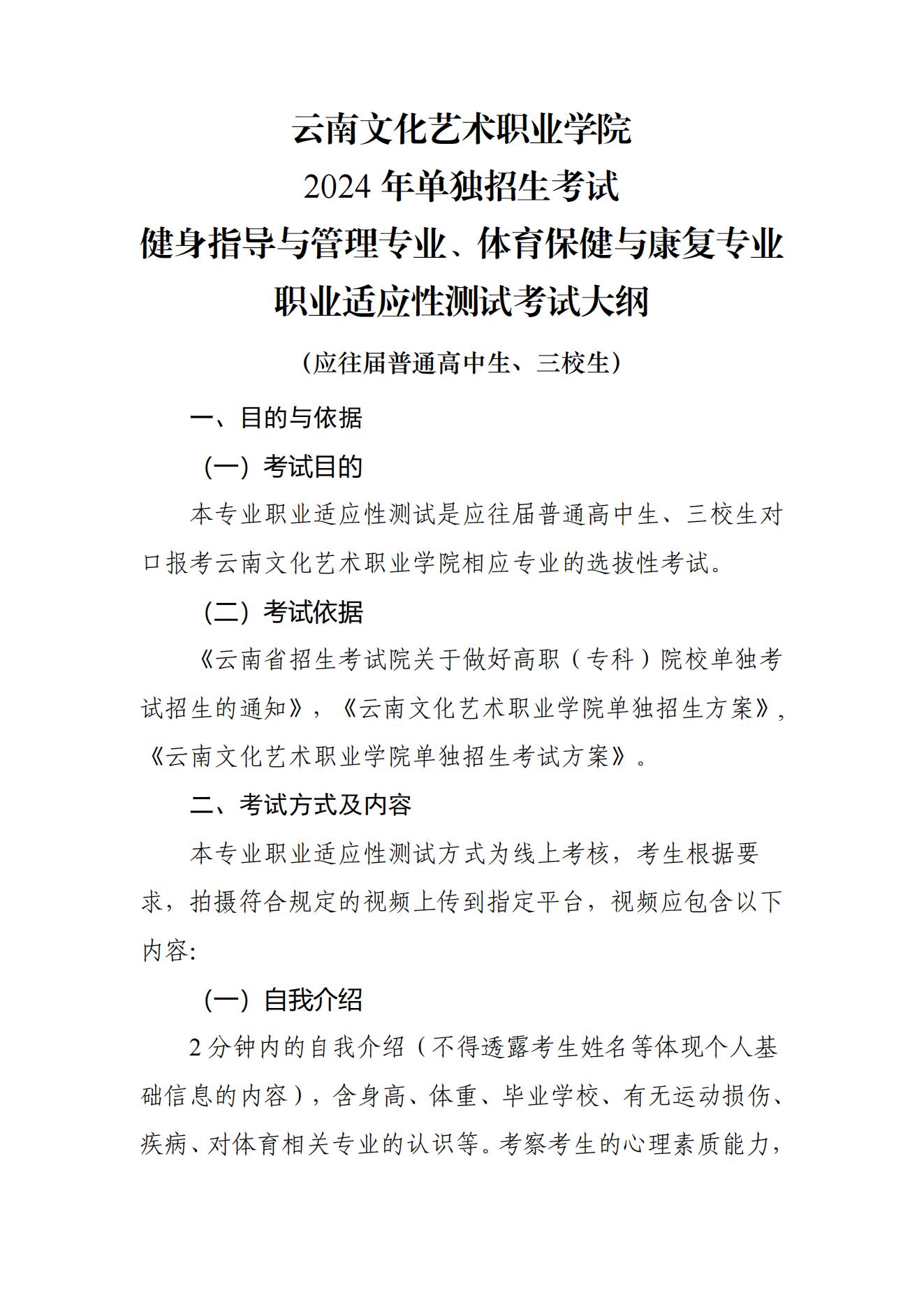
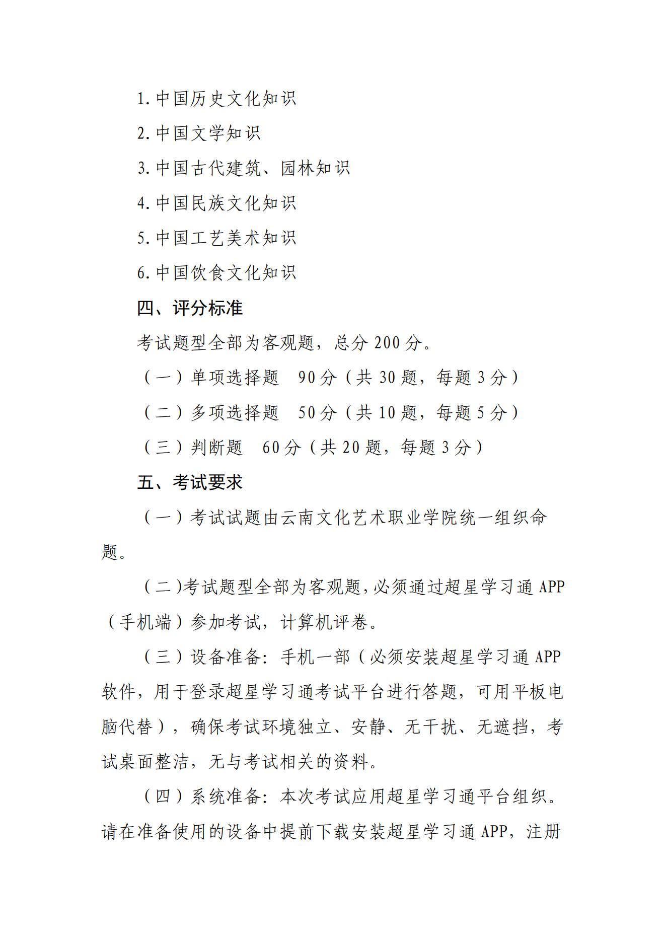
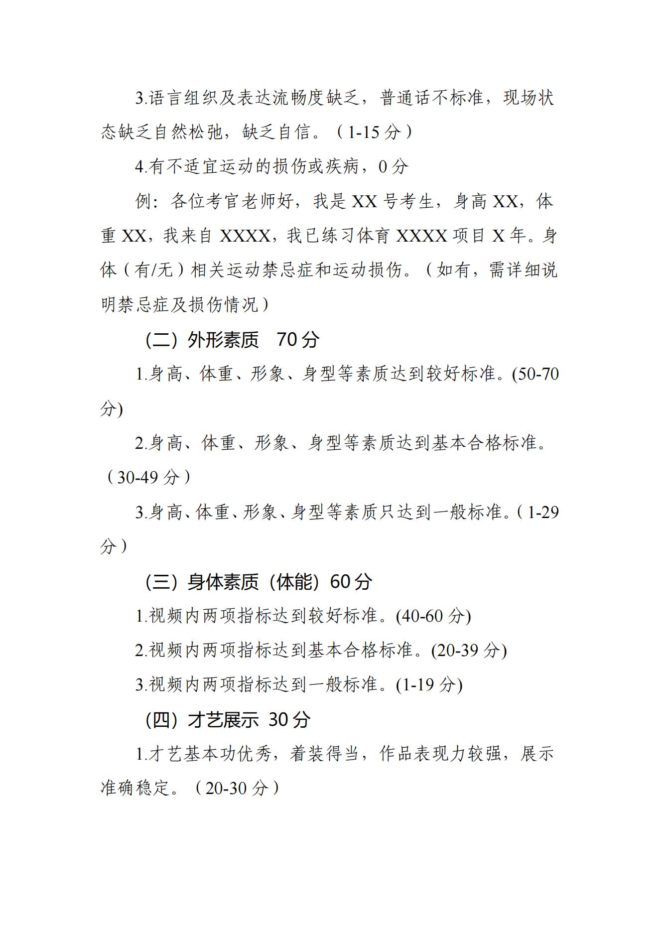
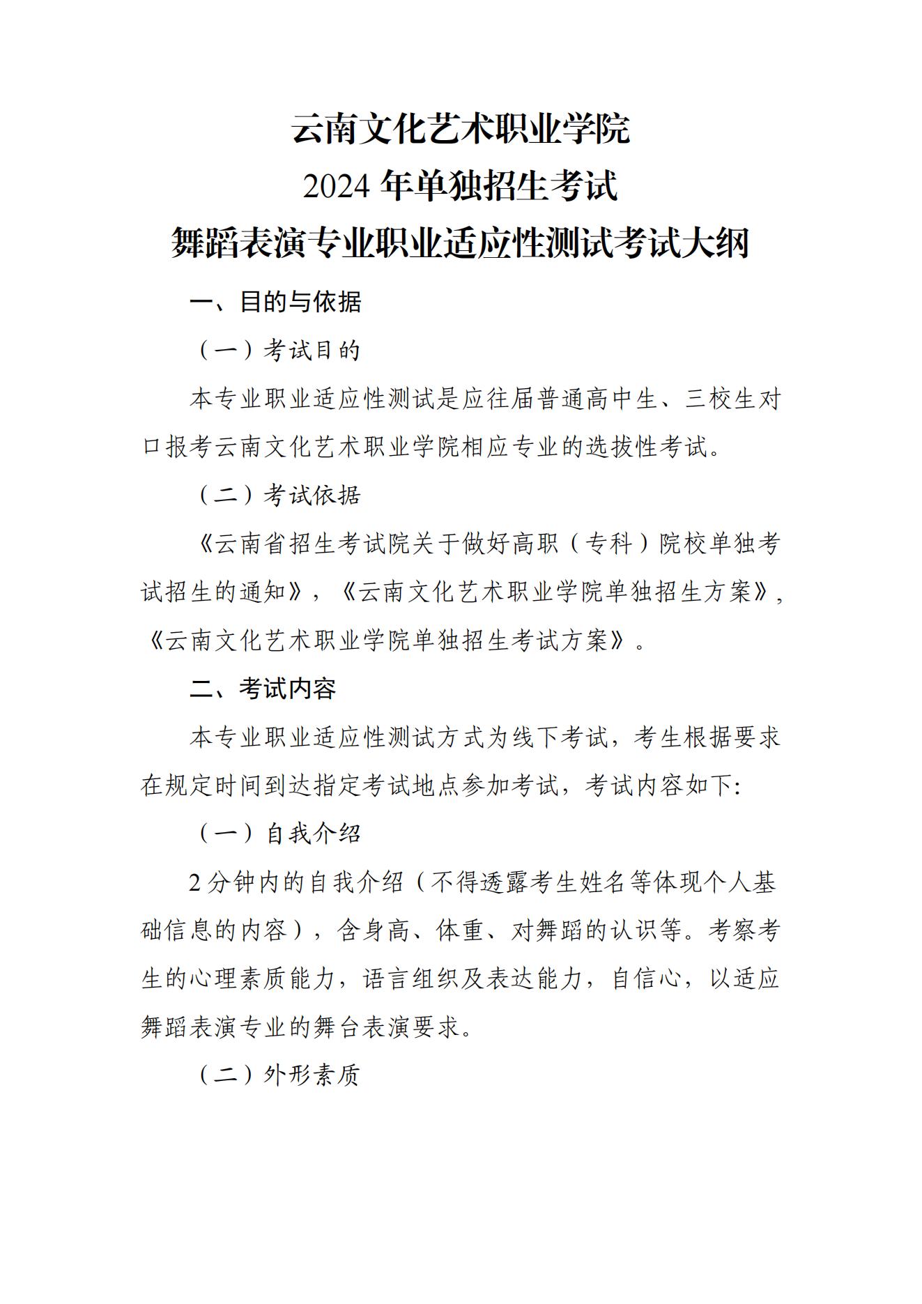
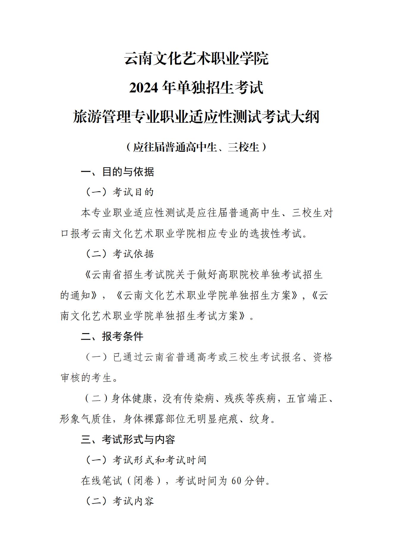
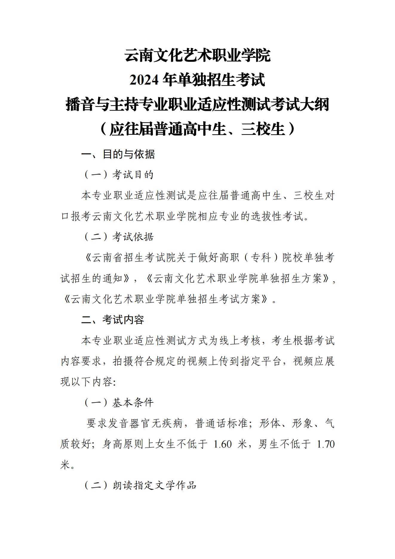
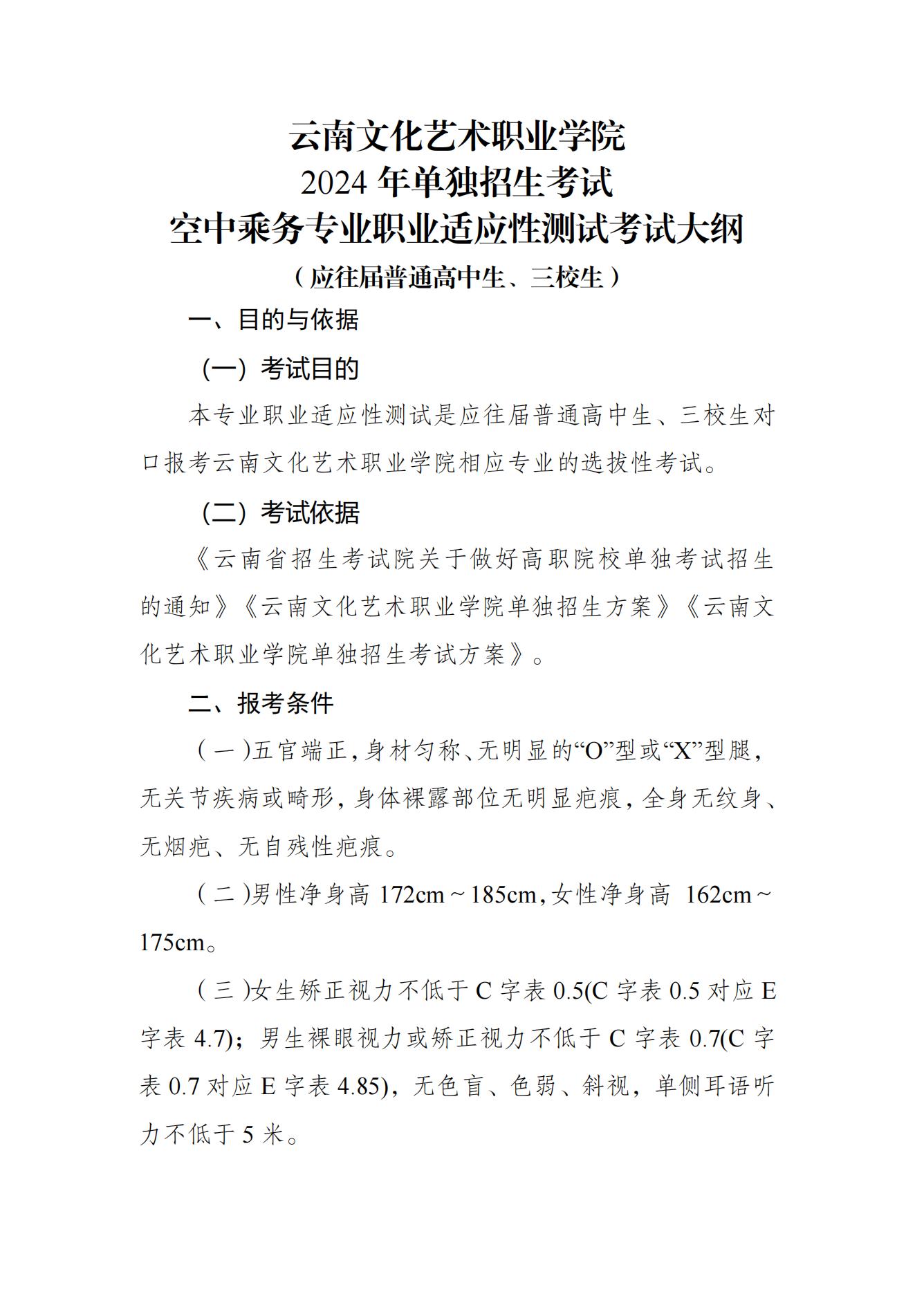
2024年单独招生考试大纲

作者: 来源:发布时间:2024-03-08阅读:41573
点赞

上一篇:beat365英国官网2024年单独招生考试办法

下一篇:2024年单独招生考试超星学习通平台入口

常用导航

  • ASC智能校园
  • 预决算公开
  • 在线学习平台
  • 数字图书馆

友情链接

  • 国家教育部
  • 云南省教育厅
  • 全国高校思想政治工作网
beat365英国官网
  •   中国·云南省昆明市西山区碧鸡街道办事处龙门社区苏家村17号
  •    86-0871-68427871(学院办公室)
Copyright © 2020.beat·365(英国)-唯一官方网站 All rights reserved.    网站备案/许可证号:滇ICP备    滇公网安备 号     网站设计:云南道成科技